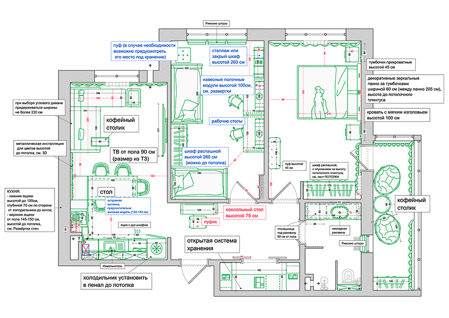
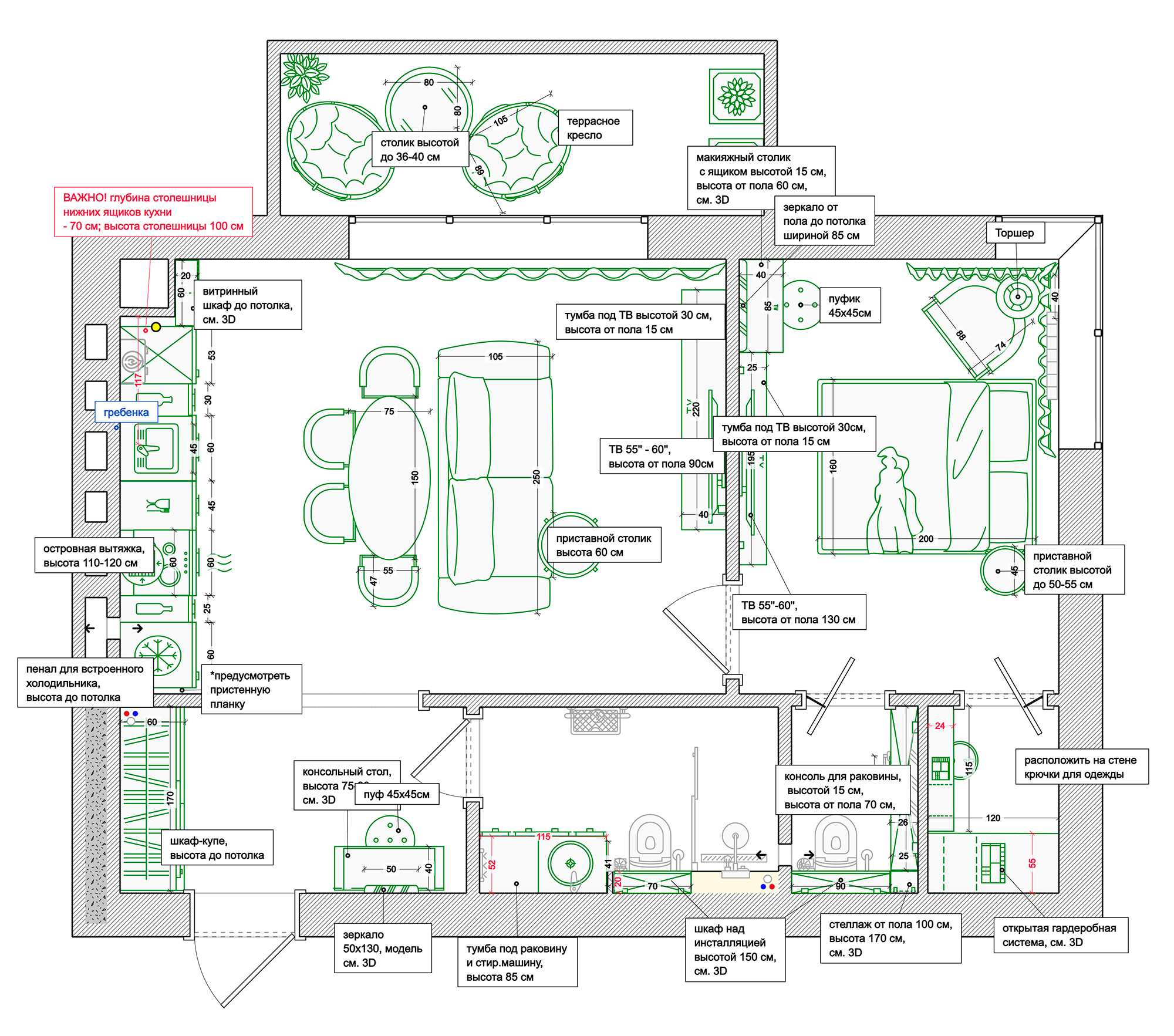
Программа для быстрой расстановки мебели и создания планировок
Remplanner – это онлайн-планировщик, который позволяет в считанные минуты продумать эргономику пространства, разместить мебель и подобрать оптимальные решения для любых помещений. Подробные чертежи и 3D-визуализация помогают оценить удобство, пропорции и функциональность будущего интерьера.
Открыть планировщик Remplanner






